Home Office Tax Deduction 2020

Home Office Tax Deduction 2020. The home office deduction is a valuable tax deduction for small businesses and freelancers. All miscellaneous itemized deductions (including the home office deduction) will return in 2026.

How People Working From Home Can Claim A Home Office Tax Deduction
How People Working From Home Can Claim A Home Office Tax Deduction from specials-images.forbesimg.com
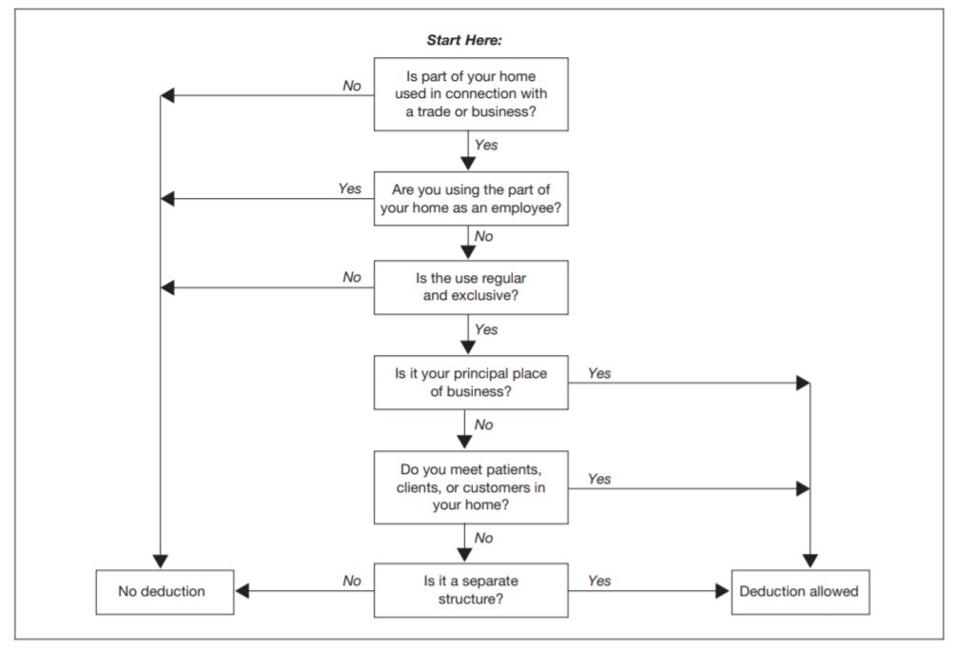
Here's how to claim your home office and other household expenses as a tax deduction this year. Due to the tax cuts and jobs act, home office expenses are no longer deductible for employees. Updated november 20, 2020 • 6 min read. You must use the space in your home as your principal place of business. In order to claim the home office deduction, you must know the square footage of your entire home and your home office.

Due to the tax cuts and jobs act, home office expenses are no longer deductible for employees.

Home office deductions are allowed if you use part of your residence during the tax year regularly and exclusively as: If you work from home, you should know these important tax implications of setting up a home office. With tax season looming, you may be wondering if you qualify for any home office tax deductions. Lastly, the deduction is limited to your. The home office deduction can still apply to gig and others working part time on the side. The term tax deduction refers to any expense that can be used to reduce your taxable income. If so, you may be wondering if you're allowed to take the home office tax deduction for those expenses on your 2020 federal tax return. Only exceptional employees qualify for a 2020 home office deduction. In order to claim the home office deduction, you must know the square footage of your entire home and your home office. It doesn't matter what type of home you. The home office deduction allows qualifying taxpayers to deduct certain home expenses on their tax return.

Thank you for reading about Home Office Tax Deduction 2020, I hope this article is useful. For more useful information about home design visit https://homebuildinginspiration.com/


Next Post Previous Post
No Comment
Add Comment
comment url